Location-Based Recommendations Web App Eolo
Introduction
Because the usage of location-based recommendations apps is so important and widespread nowadays, I choose this topic for my personal UX and UI case study.
Being an expat myself, I consider these types of application essentials to discover a new location or see what’s going on nearby easily and quickly. They are also useful when living in your hometown or when planning to travel somewhere.
My Role
As the UX / UI designer for this project, I managed the entire process starting from competitive analysis, user research, information architecture, user testing and visual design.

The Eolo App
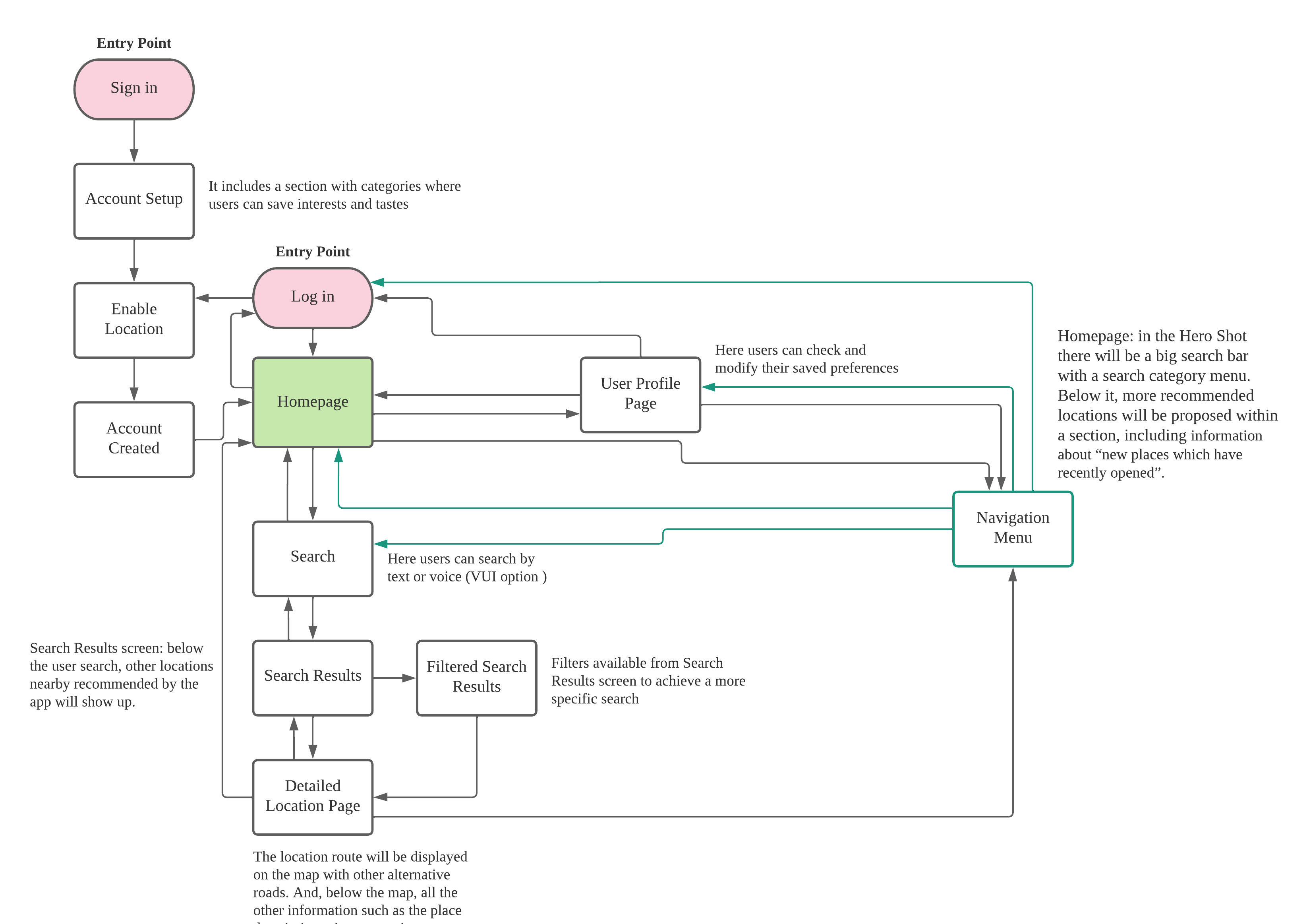
Eolo is a location based-recommendations app that helps users to find a specific place or shop. It provides alternative routes, tailored recommendations and notifications to let users better know the surroundings based on their interests and preferences.
The app can be used when moving somewhere walking, driving or by public transportation. It is for users who want a more accurate and reliable guide when going to a specific place and for those who need a more stimulating experience, having the possibility to explore the areas around, since the app will notify about events or new opened shops nearby.
The Problem
Many location-based recommendations apps often provide unclear, non updated information regarding a specific shop/position, or suggest longer routes, which force users to switch to a second application to complete their tasks. Users need a more personalized experience, suggestions, support and content customization from the app itself.

Competitive Analysis
Foursquare City Guide
Foursquare is a big company that released several products including Foursquare City Guide and other native apps. They build independent platforms to understand how people move around the world and they seem to have a strong presence in the market in the location technology, data, analytics and engineering industry.

User Interview
I interviewed three frequent users of similar apps in varied daily contexts. Each had distinct backgrounds and nationalities.

User Personas
From the user interviews, I gathered key insights that led to three distinct user personas.
Creating these personas clarified user contexts, attitudes, and behaviors, and they became a valuable reference throughout the rest of the design process.



User Flow
User flow created with Lucidchart.

Prototype
Low-Fidelity Wireframes
The sketches were created using a rapid prototyping approach. After four iterations, I refined the structure, paving the way for the high-fidelity wireframes.
First Iteration

Last Iteration

User Testing
Goals
The goal was to evaluate mobile usability with three users, observing whether they could easily understand the information architecture, navigate, and complete specific tasks.

Mid Fidelity Wireframes

High Fidelity Wireframes


Branding
Logotype

Typography
Raleway and League Spartan, two clean sans-serif Google fonts.
Raleway handles headlines, buttons, and navigation for its elegant personality. League Spartan covers form fields, filters, and body text with its versatile clarity.

Style Guide

UI Screens

Add your interests straight after signing up to immediately start personalizing your account.

VUI feature visible at first glance on the homepage to streamline your search.


When users enter a shop or location page, key information appears at the top, including a notification showing the latest info update.
Reviews, high-quality photos, tags, address, and contact details are clearly displayed.



